1966年12月31日或之前出生,並持有有效香港身份證嘅市民,都可以認購最新一批由政府發行嘅銀色債券。債券利息保證有3.85厘,每6個月派息一次,年期為3年。一手入場費HK$10,000。
銀色債券不設二手市場,但如果市民想提早套現,可以原價賣返畀政府,拎返本金同累計利息,非常有彈性。
認購期:2025年9月15日上午 9 時 — 2025年9月29日下午 2 時
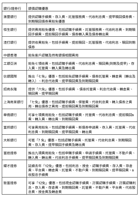
認購方式:只可透過配售銀行或指定證券經紀提出申請(配售銀行及指定證券經紀名單已上載於香港特區政府債券網站)。投資者只可以透過一間配售銀行或指定證券經紀申請,若重複申請則所有申請將不獲接納。
詳情:https://www.hkgb.gov.hk/tc/infrastructurebond/infra_silver_Highlights.html




